首页
关于我们
公司概况
企业文化
发展历程
企业荣誉
发展战略
旗下子公司
新闻中心
企业新闻
企业公示
业务领域
含多金属类危险废物处置业务
再生资源回收利用业务
技术产品
产品展示
专利证书
加入我们
联系我们
投资者关系
投诉举报
阳光采购
首页
关于我们
公司概况
企业文化
发展历程
企业荣誉
发展战略
旗下子公司
新闻中心
企业新闻
企业公示
业务领域
企业新闻
企业公示
技术产品
产品展示
专利证书
加入我们
联系我们
投资者关系
投诉举报
阳光采购
搜索
新闻中心
获得最好的和最新的独家新闻
企业新闻
企业公示
首页
>
新闻中心
>
企业公示
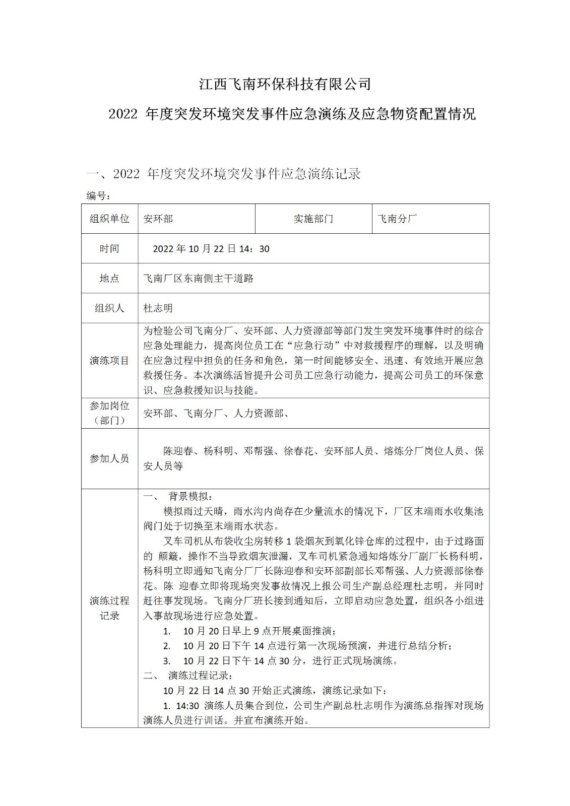
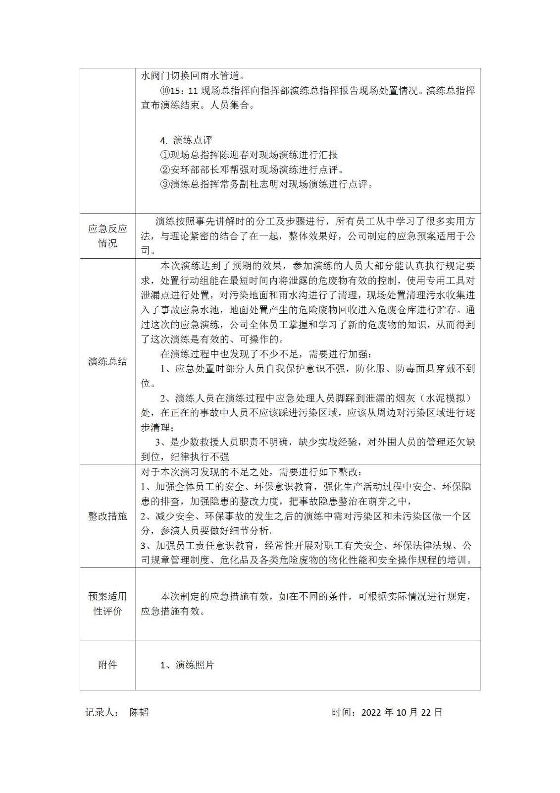
江西6686体育官网首页环保科技有限公司2022 年度突发环境突发事件应急演练及应急物资配置情况
2023-08-21
上一篇:
江西6686体育官网首页环保科技有限公司危险废物污染防治信息公开
下一篇:
江西兴南环保科技有限公司 2022年度突发环境事故应急演练情况及应急物资配置情况